|
xale-db 1.0
minimal SQL engine, written in c++
|
#include <string>#include <vector>#include <variant>

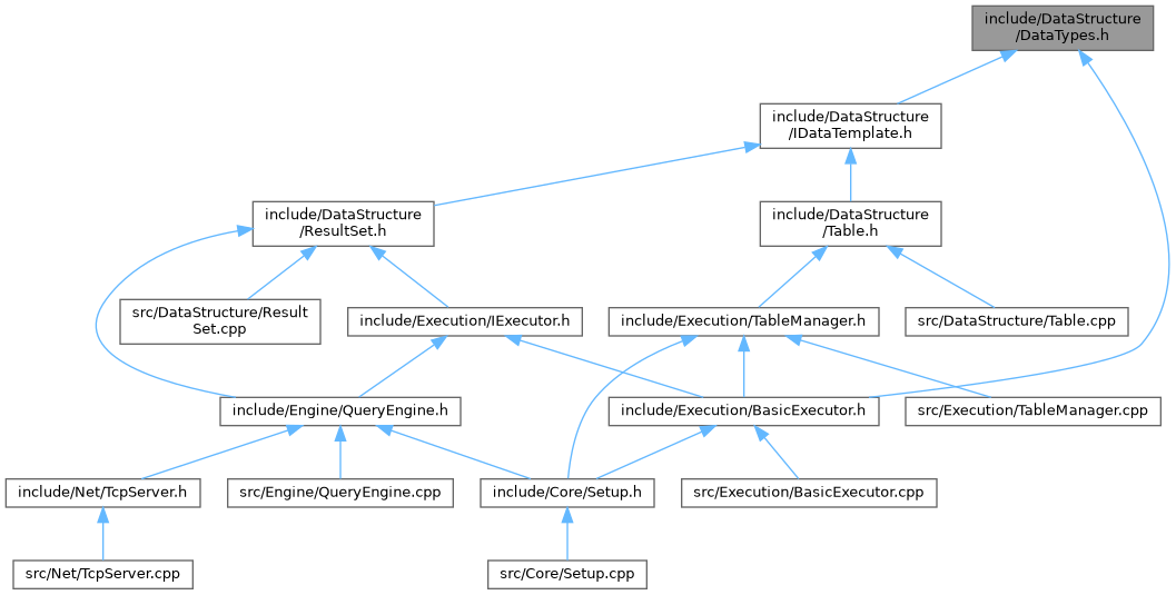
Go to the source code of this file.
Classes | |
| struct | Xale::DataStructure::Field |
| A single field in a row. More... | |
| struct | Xale::DataStructure::Row |
| A row of data. More... | |
| struct | Xale::DataStructure::ColumnDefinition |
| Column definition. More... | |
Namespaces | |
| namespace | Xale |
| namespace | Xale::DataStructure |
Typedefs | |
| using | Xale::DataStructure::FieldValue = std::variant<int, double, std::string, std::monostate> |
| Variant type for field values. | |
Enumerations | |
| enum class | Xale::DataStructure::FieldType { Xale::DataStructure::Integer , Xale::DataStructure::Float , Xale::DataStructure::String , Xale::DataStructure::Null } |
| Type of data in a field. More... | |