xale-db 1.0
minimal SQL engine, written in c++
Loading...
Searching...
No Matches
ExceptionHandler.h File Reference
#include <string>
#include <exception>
#include <iostream>
#include <utility>
Include dependency graph for ExceptionHandler.h:
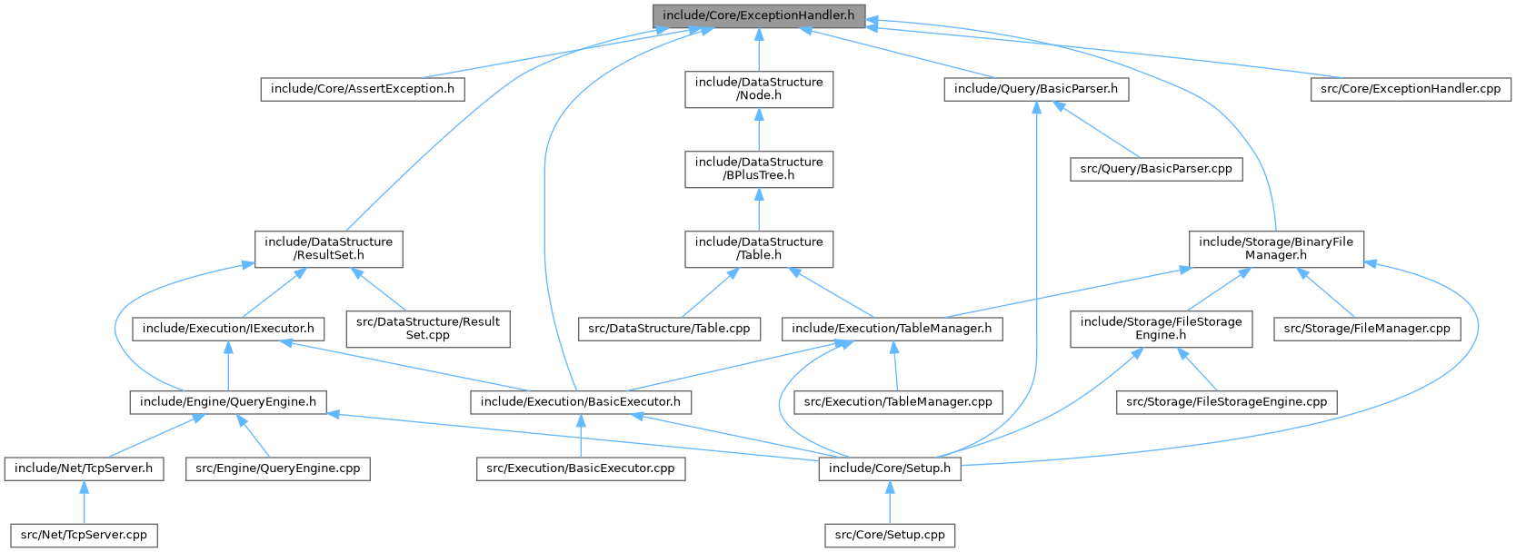
This graph shows which files directly or indirectly include this file:

Go to the source code of this file.

Classes

class  Xale::Core::DbException

Namespaces

namespace  Xale
namespace  Xale::Core

Macros

#define THROW_DB_EXCEPTION(code, msg)

Enumerations

enum class  Xale::Core::ExceptionCode {
  Xale::Core::None = 0 , Xale::Core::Unknown , Xale::Core::Startup , Xale::Core::StorageOpen ,
  Xale::Core::StorageClose , Xale::Core::ReadFile , Xale::Core::WriteFile , Xale::Core::SyncFile ,
  Xale::Core::DataStruct , Xale::Core::ParseError , Xale::Core::ExecutionError
}

Macro Definition Documentation

◆ THROW_DB_EXCEPTION

#define THROW_DB_EXCEPTION ( code,
msg )
Value:
throw Xale::Core::DbException(code, msg, __FILE__, __LINE__)
Definition ExceptionHandler.h:27